在线询价微信咨询
在线定制
欢迎进入海湾安全技术有限公司官网!
海湾消防设备销售、改造、维修

专业一站式消防解决方案提供商

4006-598-11915262554119
联系我们Contact us
全国咨询热线15262554119

海湾安全技术有限公司

公司地址:苏州市常熟市黄河路275号

联系电话:4006-598-119

公司邮箱:1334605518@qq.com

常见问题

新乡电气火灾监控、消防电源监控、可燃气体探测系统等是否必须接入消防控制室图形显示装置?

作者: 发布时间:2025-03-25 09:52:29点击:5825

信息摘要:

问:是否要求电气火灾监控系统、可燃气体探测报警系统的报警控制器主机相关报警信息接入到消防控制室图形显示装置上?

  答:当电气火灾监控系统、可燃气体探测报警系统、消防设备电源监控系统、防火门监控系统的报警控制器主机安装在消防控制室内时,可以不接入到消防控制室图形显示装置

当接入时,消防控制室图形显示装置与火灾报警控制器、消防联动控制器、电气火灾监控器、可燃气体报警控制器等消防设备之间,应采用专用线路连接,该类信息与火灾报警信息的显示应有区别。


电气火灾监控、消防电源监控、可燃气体探测系统等是否必须接入消防控制室图形显示装置?

海湾GM9200图形显示装置

问:是否要求电气火灾监控系统、可燃气体探测报警系统的报警控制器主机相关报警信息接入到消防控制室图形显示装置上?

  答:当电气火灾监控系统、可燃气体探测报警系统、消防设备电源监控系统、防火门监控系统的报警控制器主机安装在消防控制室内时,可以不接入到消防控制室图形显示装置

当接入时,消防控制室图形显示装置与火灾报警控制器、消防联动控制器、电气火灾监控器、可燃气体报警控制器等消防设备之间,应采用专用线路连接,该类信息与火灾报警信息的显示应有区别。

依据:济南市建设工程消防设计审查验收常见问题释疑(第二期)

附GB50116-2013《火灾自动报警系统设计规范》:

  8.1.4 可燃气体报警控制器的报警信息和故障信息,应在消防控制室图形显示装置或起集中控制功能的火灾报警控制器上显示,但该类信息与火灾报警信息的显示应有区别。

  【条文说明】本条规定了可燃气体报警控制器接收到的可燃气体探测器的运行状态信息,应该传输给消防控制室的图形显示装置或集中火灾报警控制器,但其显示应与火灾报警信息有区别。

  9.1.5 在设置消防控制室的场所,电气火灾监控器的报警信息和故障信息应在消防控制室图形显示装置或起集中控制功能的火灾报警控制器上显示,但该类信息与火灾报警信息的显示应有区别。

  【条文说明】本条规定了设置消防控制室的场所,应将电气火灾监控系统的工作状态信息传输给消防控制室,在消防控制室图形显示装置或集中火灾报警控制器上显示,但该类信息与火灾报警信息的显示应有区别,这样有利于整个消防系统的管理和应急预案的实施。

  3.4.2 消防控制室内设置的消防设备应包括火灾报警控制器、消防联动控制器、消防控制室图形显示装置、消防专用电话总机、消防应急广播控制装置、消防应急照明和疏散指示系统控制装置、消防电源监控器等设备或具有相应功能的组合设备。消防控制室内设置的消防控制室图形显示装置应能显示本规范附录A规定的建筑物内设置的全部消防系统及相关设备的动态信息和本规范附录B规定的消防安全管理信息,并应为远程监控系统预留接口,同时应具有向远程监控系统传输本规范附录A和附录B规定的有关信息的功能。

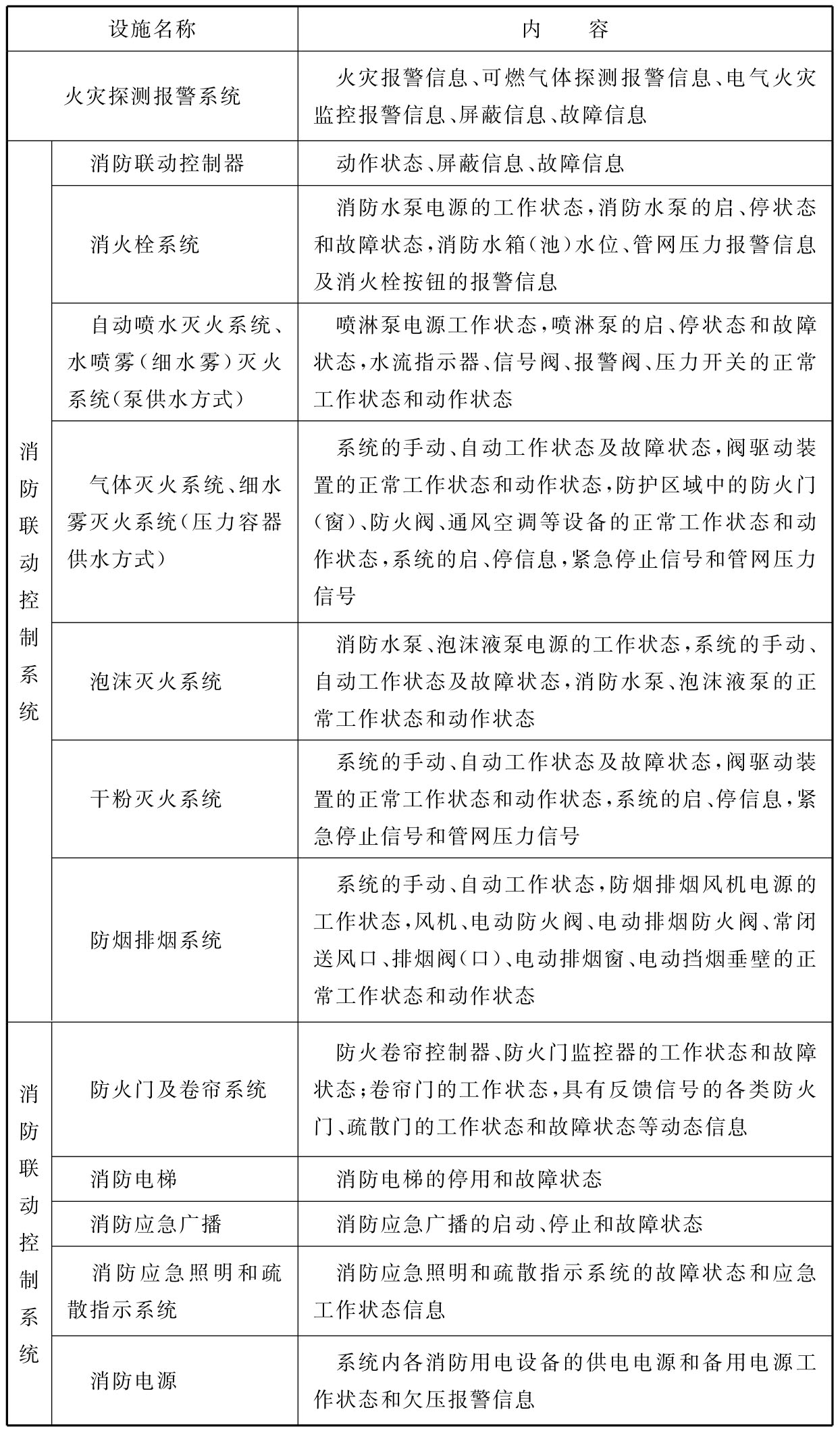
附录A 火灾报警、建筑消防设施运行状态信息

dnfire20250324130555ps9ivv.jpg



在线客服
联系方式

热线电话

15262554119

上班时间

周一到周五

公司电话

4006-598-119

二维码
线